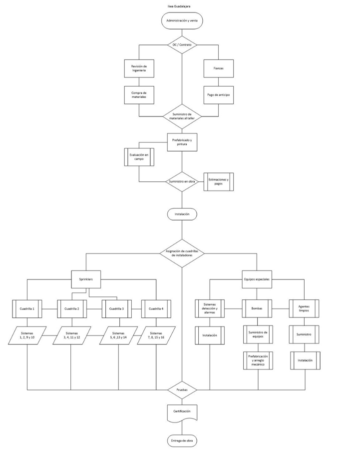
METODOLOGIA DE TRABAJO Y PROCESOS
1) Generación de manual de operaciones
2) Carpeta de Seguridad
3) Generación de planos RED LINE
4) Generación de planos AS-BUILT
5) Cruces de Ingenierías
6) Cambios en Ingeniarías
7) Generación de BITÁCORAS DE OBRA
8) SUBMITTAL para cambios de material
9) SNAG-LIST para cierre de obra
10) Lista de materiales Original VS Lista de materiales Real
